DOROTHÉE NOËL

VOIES NAVIGABLES DE FRANCE

Refonte du site  / 2018-2019

Agence AF83

objectif

Créer un site unique pour toutes les régions de France.

Ce nouveau site devra être à la fois un outil de travail pour les professionnels (planificateurs,

transporteurs fluviaux, mariniers) et les agents de la fonction publique (élus, agents d’entretien/exploitation) et un moyen d’information pour le grand public (touristes, riverains, scolaires).

J'ai travaillé à la refonte de ce site durant mon alternance dans l'agence AF83.

Lorsque je suis arrivée sur le projet, 6 mois de travail avait déjà été effectué sur le projet.

1/ Ateliers collaboratifs de hiérarchisation de l’information

     et arborescence

J’ai aidé l’UX designer en charge du projet à animer ces ateliers avec des agents de la fonction publique  travaillant dans les différentes directions territoriales. Le but : mettre sur papier une première arborescence.

2/ Répertorier/cartographier les outils des différents sites existants et les sources d’information pour le nouveau site.

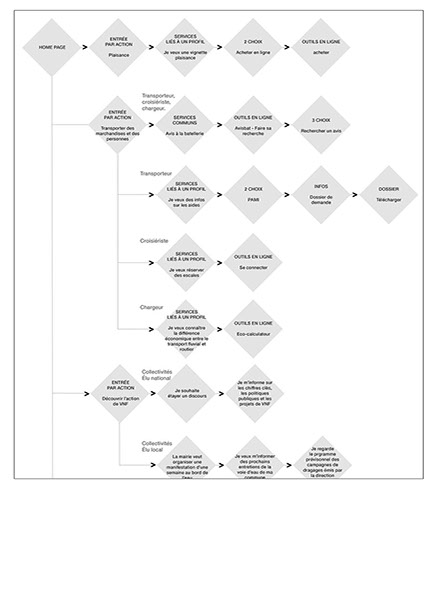
3/ Création de parcours types

par métiers

par besoins

4/ Création de wireframes avec l’UX designer en charge du projet